老鼠在传送带上跑,金匠寿司道歉:当日餐费全额退还,另提供10倍现金补偿,杭州涉事门店已停业
3月29日,浙江杭州一顾客在社交平台反映,其在金匠寿司(滨江宝龙城店)就餐时发现一只老鼠,在回转寿司的传送带上奔跑,而传送带旁正摆放着供顾客食用的寿司。
3月29日晚,金匠寿司就杭州滨江宝龙城店老鼠闯入门店事件发布致歉声明:
当日16时26分,我司杭州滨江宝龙城店发生一起老鼠从外部突然闯入店铺的突发事件给现场顾客带来了极大的不安与恐慌。对此,我们向所有因此受到惊吓、感到不适的顾客致以最诚挚的歉意。
关于老鼠的来源,金匠寿司称经初步核实,本次事件中的老鼠系从外部入侵,并非本店自身滋生。
根据第三方出具的鼠类分析及防治报告,此次捕获鼠类为黄胸鼠,综合推断从门店与商场走廊相同的门入侵到门店的概率较大。
采取措施:
1.当日所有食材全部废弃;
2.对正在用餐的顾客进行免单并有序清退;
3.该门店即日起暂停营业,开展全方位深度清洁与消杀,彻底排查所有隐患;
4.第一时间联系当地市场监督管理部门,如实反馈事件经过并提供相关视频证据。

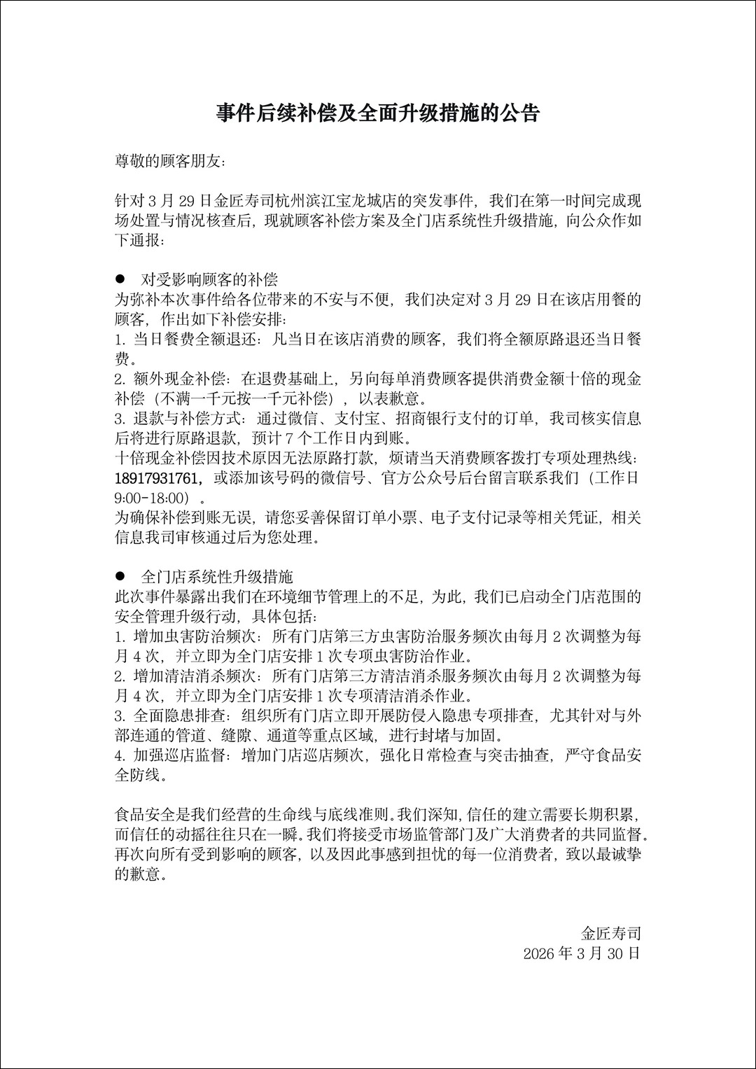
刚刚,金匠寿司官方账号又发布《事件后续赔偿及全面升级措施的公告》:
为弥补本次事件给各位带来的不安与不便,我们决定对3月29日在该店用餐的顾客,作出如下补偿安排:
1.当日餐费全额退还:凡当日在该店消费的顾客,我们将全额原路退还当日餐费。
2. 额外现金补偿:在退费基础上,另向每单消费顾客提供消费金额十倍的现金补偿(不满一千元按一千元补偿),以表歉意。
3.退款与补偿方式:通过微信、支付宝、招商银行支付的订单,我司核实信息后将进行原路退款,预计7个工作日内到账。

今天中午11点,橙柿互动记者前往金匠寿司滨江宝龙城店看到,店门口的卷闸门被拉下,贴着“设备检修暂停营业”的告示。

店内有工作人员在忙碌,柜台前有许多黑色垃圾袋。40分钟时间里,有两拨顾客前来就餐,被店内营业员告知设备维修,暂停营业,何时营业需要等待通知。