余杭买新房每套补助5万元 萧山每套补助3万到6万元
余杭发布楼市新政
3月6日至3月31日购买新建商品住宅可享每套5万元补助
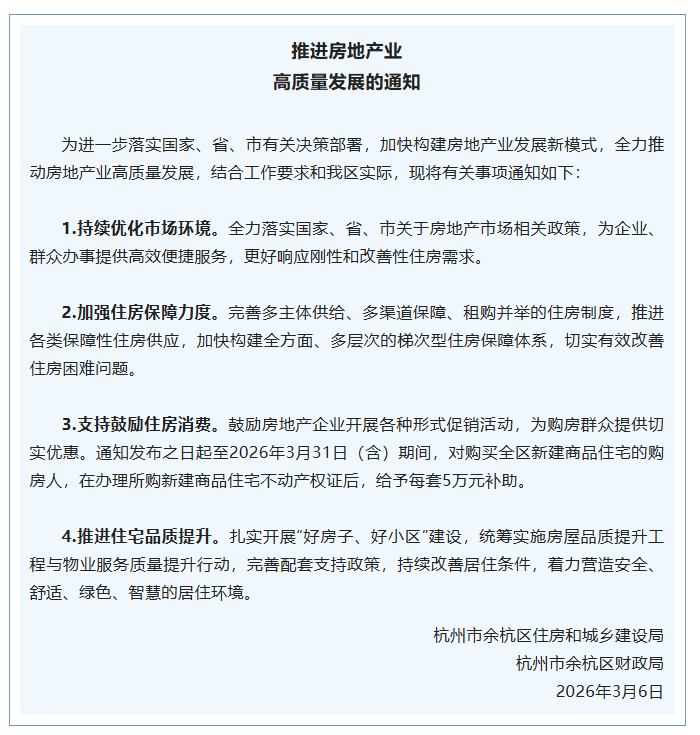
昨天下午,杭州余杭区发布《推进房地产业高质量发展的通知》(以下简称《通知》)。
《通知》中提到,要支持鼓励住房消费。鼓励房地产企业开展各种形式促销活动,为购房群众提供切实优惠。
自《通知》发布之日起至2026年3月31日(含)期间,对购买余杭区新建商品住宅的购房人,在办理所购新建商品住宅不动产权证后,给予每套5万元补助。
购房人须在办理新建商品房不动产权证后并在新建商品房买卖合同约定交房日期次月起12个月内申报,逾期不再受理。如项目延期交付的,须在项目竣工验收备案日期次月起12个月内申报,逾期不再受理。


萧山发放1250万元购房消费券
每套3万到6万元,补贴范围扩大!
昨天下午,杭州萧山区宣布发放1250万元购房消费券,按照网签时间实行“先买先得”原则,兑完即止。2026萧山城市幸福生活节房展会也将在3月7日、8日于奥体印象城举办,共计15个楼盘参展。
差异化购房补贴
覆盖范围再扩大
相比去年,此次萧山购房消费券补贴范围再次扩大。去年,萧山区推出“按区域分档、按面积定向”的差异化购房补贴,其中盈丰街道、宁围街道(市心路以西区域)、北干街道、城厢街道都不参与补贴,蜀山街道、新塘街道、闻堰街道、新街街道、义桥镇仅限购买140平方米(含140平方米)以下新建商品住宅参与补贴。而今年,除盈丰街道行政区域内项目以及蜀山街道低密度项目(容积率小于等于1.5)外,其他萧山商品住宅均可参与补贴。
此次购房补贴共分三档,北干街道、城厢街道、宁围街道行政区域内项目发放3万元消费券,蜀山街道、新塘街道、闻堰街道、新街街道、义桥镇行政区域内项目发放4.5万元消费券,楼塔镇、河上镇、戴村镇、临浦镇、浦阳镇、进化镇、所前镇、衙前镇、瓜沥镇、益农镇、党湾镇、靖江街道、南阳街道行政区域内项目发放6万元消费券。消费券可用于网签时抵扣首付款、购房款,购房消费券按照网签时间实行“先买先得”原则,兑完即止。
房企促销加码
最高优惠35万元/套
3月7日、8日举办的2026萧山城市幸福生活节房展会共有15个项目参展,去年销售情况不错的松川境、丽香庭都将参展。另外备受关注的世纪城豪宅奥映世纪轩也将在展会亮相。

为了促进销售,很多房企也推出了现场优惠活动,棠前明月轩可以享受4.5万元的消费券补贴,另外每套房源还能享受35万元的房价优惠,车位也仅需1万元/个。
拾光翠语轩可以享受4.5万元的消费券补贴,95㎡户型优惠25万/套,103㎡优惠20万/套,车位额外贴息2万元/个。
松川境在享受3万元消费券补贴的同时,购房还赠送华为折叠屏手机一部。
没参加展会的项目也有不少推出了购房优惠。例如南站新城的滨润锦翠城,推出房价9折优惠,还能享受4.5万元消费券补贴,加1万元即可购买一个车位。