风险名单更新,杭州房东、租客注意
杭州发布
浏览量
全文604个字
阅读约需 分钟
近日,杭州发布2025年第11批住房租赁企业风险名单,新增杭州桐居房地产经纪有限公司、杭州住满满运营管理有限公司等4家住房租赁企业。同时,杭州房优屋地产经纪有限公司完成整改,移出住房租赁企业风险名单。
10月,联合检查小组通过线下抽查的形式开展住房租赁市场常态化检查,实地检查了55家住房租赁从业企业,对存在消防安全管理不到位、未及时挂牌租赁房源等违规问题的企业进行督促整改,并将杭州桐居房地产经纪有限公司、杭州住满满运营管理有限公司、杭州博升品轩酒店管理有限公司、杭州泓一房产咨询有限公司4家住房租赁企业列入风险名单。

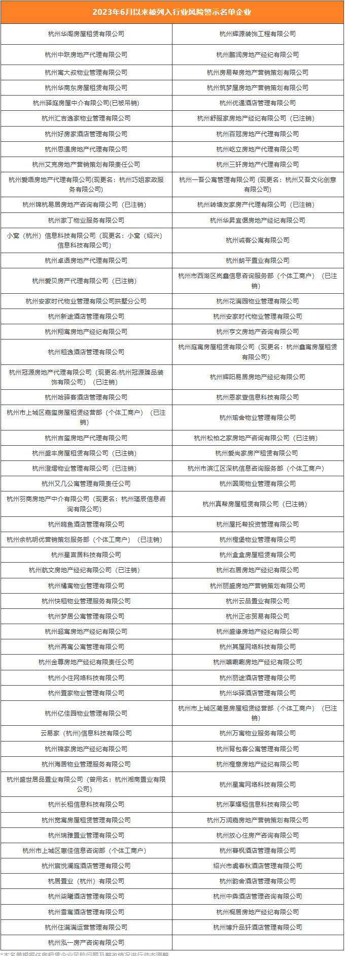
2023年6月以来,市住保房管部门联合各区、县(市)住建部门、杭州市住房租赁管理协会在全市范围内开展住房租赁市场常态化监督检查工作,重点检查企业是否存在未提交开业报告或备案即开业经营、发布虚假房源信息、克扣租金押金、未按规定办理资金监管等方面问题。目前,共对外发布了28批住房租赁企业风险名单,涉及问题企业109家。

相关企业被列入“风险名单”后,可与企业注册地所在区住建部门联系,按要求完成相关问题整改后,可申请移出“风险名单”。
如果有租房或者出租需求,推荐大家通过杭州市住房租赁公众服务平台查询企业信息,择优选择信用等级好及“白名单”企业,不要向未在平台报备的企业租房,有效防范租赁风险,维护自身合法权益。

杭州市住房租赁公众服务平台


通过“浙里办APP—e房通—我要租房—一站式服务”可查询